En los últimos años, ha habido un incremento en universidades privadas en México y un decremento de los fondos públicos para la educación terciaria en particular, pareciera que el mensaje es claro: la educación tiene que ser privada y quien quiera tenerla, deberá pagar por ella. Se pretende imponer la visión de que la educación no es un bien público. A lo largo de este texto argumentaré porque la Educación debe de ser considerada un bien público antes que un servicio privatizado.
El conocimiento científico y tecnológico, no sólo es una colección de datos, teorías y técnicas, también “es una forma de pensar sobre el mundo”, como bien lo diría Carl Sagan; querer un público informado acerca de cuáles productos son buenos para la salud o el ambiente, el usuario necesita tener conocimientos básicos, por lo que darle una educación gratuita hasta nivel universitario es una buena idea si queremos que una sociedad tome conciencia sobre sus decisiones, ya que así podría promoverse un mejor nivel de debate en las propuestas políticas que repercutiría en la democracia.
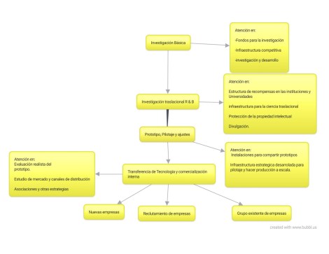
Si consideramos la Educación como bien público, la investigación básica la financian principalmente por las Universidades y los Estados, la iniciativa privada casi no [1]. La investigación básica es fundamental para el desarrollo de tecnología.

Fig. 1. La conexión entre investigación básica y tecnología. Esquema original aquí. (Traducción: José Jaimes Cabrera).
La innovación es vista como algo que pertenece al sector privado en esencia, hay evidencia que es una visión errónea. En los actuales campos se necesitan conocimientos muy especializados para hacer una aportación tal como se muestra en una encuesta hecha en los Estados Unidos [2] cerca del 55% tiene un doctorado en Ciencia, Tecnología, Ingeniería y Matemáticas, en el mismo estudio se declara que las innovaciones han surgido de Universidades públicas, además se deben considerar los apoyos que otorga el gobierno estadounidense.
Sostener la Educación pública es una forma de escalar socialmente, y esto con respecto al ingreso, las personas con mayor educación en países avanzados tienden a ganar más que las personas con menor educación [3], en México existe una tendencia similar [4], aparte según el INEGI hay mayor remuneración promedio en sectores como las corporaciones y la minería que en muchos casos, los sueldos más altos los tienen personas con mayor educación [5].
La Educación pública bajo ataque
La educación universitaria sobre la que me he referido en este artículo, está bajo ataque por la ideología neoliberal imperante, aquella idea de que la iniciativa privada por si misma puede dar educación a todos y ser competitiva. Muestra de ello es la falta de extensión de la matrícula universitaria en la UNAM (Universidad Nacional Autónoma de México), IPN ( Instituto Politécnico Nacional) o la UAM (Universidad Autónoma Metropolitana) o la creación de nuevos planteles afuera de la Ciudad de México, suficientes para completar la demanda existente de educación superior, esto claro, no se trata de que los estudiantes entren a la universidad sin ningún requisito, como lo podría ser un examen, sino que las personas ingresen a la universidad con el conocimiento suficiente como para desarrollarse en su área de estudios.
Los fondos del CONACYT (Consejo Nacional de Ciencia y Tecnología) han sido reducidos durante estos años [6][7] y también el presupuesto asignado la educación [8], por lo que se ve una tendencia generalizada de desplazar la educación como un bien público.
Aquí surge otra cuestión acerca del financiamiento de la educación ¿Quién debe de financiar la educación? O también si las universidades deberían buscar fuentes de financiamiento que puedan complementar sus gastos y no solo depender del financiamiento estatal. Es algo abordaré en la siguiente entrega.
Para concluir, hay razones para considerar que la Educación tiene que ser un bien público, y su financiamiento tiene que ser de interés público, aunque en mi opinión la educación debería ser financiada por el Estado en su mayor parte, porque un subsidio a la educación promueve una mayor innovación, un reducción de la desigualdad y la aspiración de una sociedad democrática.
Fuentes consulta
[1] 2014 R&D Magazine Global Funding Forecast. Recuperado: http://www.rdmag.com/article/2013/12/2014-rd-magazine-global-funding-forecast
[2] The demographics of Innovation in the United States. Recuperado: https://itif.org/publications/2016/02/24/demographics-innovation-united-states
[3] Porter, Eduardo(2014) A simple equation: More education= More income. Recuperado: https://www.nytimes.com/2014/09/11/business/economy/a-simple-equation-more-education-more-income.html
[4]Ramírez del Razo, Héctor(2010) Educación, empleo e ingreso en el Censo de Población 2010. Recuperado: http://www.ses.unam.mx/publicaciones/articulos.php?proceso=visualiza&idart=1025
[5] INEGI(2014). Las remuneraciones en México. Recuperado: http://www.beta.inegi.org.mx/contenidos/proyectos/ce/2014/doc/minimonografias/m_remm_ce2014.pdf
[6] El Economista (2015). Bajará 31% presupuesto para el Conacyt. Recuperado: http://eleconomista.com.mx/entretenimiento/2015/09/08/bajara-31-presupuesto-conacyt
[7]Poy Solano, Laura(2017) «Proyectos avalados por Conacyt bajaron de 481 a 32 en gobierno de Peña». La Jornada.. Recuperado: http://www.jornada.unam.mx/ultimas/2017/01/11/proyectos-avalados-por-conacyt-bajaron-de-481-a-32-en-gobierno-de-pena
[8] Solís, Arturo (2016) «Gasto en educación disminuirá 5,697 mdp en 2016». Forbes. Recuperado: http://www.forbes.com.mx/gasto-en-educacion-disminuira-5697-mdp-en-2016/#gs.M8XDkAo